企業收到《海關價格質疑通知書》應該怎么辦?操作流程 解決辦法
企業收到《海關價格質疑通知書》應該怎么辦?
企業收到《海關價格質疑通知書》應該怎么辦?涉及多方面知識,如:海關價格質疑通知書在哪里查、海關價格質疑通知書怎么操作、海關價格質疑通知書 下載、海關價格質疑通知書 英語怎么說、海關價格質疑通知書模板、海關價格質疑通知書格式、海關價格質疑通知書樣本、海關價格質疑的情況說明、海關告知書、海關懷疑價格申報低、海關調查通知書、海關通知書、海關改單需要多久時間、海關繳款書核對結果通知書、幫朋友帶貨被海關查了、海關個人物品數量限制、海關虛報價格犯法嗎、海關價格情況說明范文、海關說價格太低情況說明、瑞獅國際提供進出口清關,進出口清關公司,清關,進出口清關代理,代理報關公司,食口進出口報關,進出口報關,進出口報關公司,進出口代理、進出口報關代理,進出口清關公司,進出口報關,進出口報關流程等相關服務。瑞獅國際是一家致力于國際包稅進出口清關國際物流公司,提供香港包稅進出口,國際進出口報關代理公司,進出口清關到中國一站式綜合國際進出口報關代理公司.同時作為進出口報關,進出口報關行,進出口買單報關,進出口報關報檢,進出口備案批文,進出口商檢調離,進出口清關代理,進出口關稅等各行業的一員,瑞獅國際將憑多多年的實踐經驗,全程全心為全球企事業單位提供專職、專業、專心、專門的綜合服務,以期讓貴司省時、省心、省力、省錢。全運全求所托,全程全心服務;瑞獅國際物流,信譽值得重托。 了解更多,點擊進入


一、海關在什么情況下會發出《中華人民共和國海關價格質疑通知書》? 了解更多,點擊進入
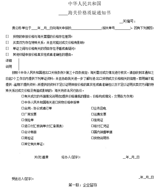
答:海關對申報價格的真實性、準確性有疑問時,或者認為買賣雙方特殊關系影響成交價格時,會制發《中華人民共和國海關價格質疑通知書》(簡稱《海關價格質疑通知書》,詳見樣式),將質疑的理由告知納稅義務人或其代理人。
海關價格質疑通知書


二、納稅義務人或其代理人如何接收《海關價格質疑通知書》等審價文書? 了解更多,點擊進入
答:根據《中華人民共和國海關總署公告(2018年第9號)》,海關總署在全國海關推廣審價作業單證無紙化。納稅義務人可通過中國電子口岸網站——“中國電子口岸執法系統”——海關事務聯系系統,接收和反饋海關價格質疑通知書、價格磋商通知書、價格磋商記錄表等審價文書及隨附單證資料電子數據,并可接收和查看估價告知書。
三、納稅義務人或其代理人收到《海關價格質疑通知書》應該怎么辦? 了解更多,點擊進入
答:納稅義務人有義務按照海關的要求和規定的期限給予充分的配合。具體地說,納稅義務人或者其代理人自收到《海關價格質疑通知書》之日起5個工作日內,以書面形式提供相關資料或其他證據,以證明其申報價格真實、準確或買賣雙方之間的特殊關系未影響成交價格。
【關鍵字】——“相關資料或其他證據”是指足以驗證其申報價格真實、準確或者雙方之間的特殊關系未影響成交價格的直接證據。“規定期限”是指納稅義務人收到“價格質疑通知書”之日起的5個工作日內。 了解更多,點擊進入

四、收到《海關價格質疑通知書》是否意味著一定會被海關估價? 了解更多,點擊進入
答:不是。海關行使價格質疑程序一般會經歷以下步驟:
一是提出質疑的理由,主要包括:貨物的申報價格與海關掌握的價格存在差異;買賣雙方存在特殊關系,并且可能對成交價格有影響;單證之間與價格有關的項目存在矛盾或者疑問;其他懷疑申報價格真實性或者準確性的理由。
二是發出《海關價格質疑通知書》,要求納稅義務人對質疑理由進行詳細回應。
三是納稅義務人或代理人按要求提供相關資料及有關證據。海關給予納稅義務或代理人5個工作日的時間準備相關說明、資料、證據等。納稅義務或代理人確有正當理由無法在規定時間內提供相關資料,則可以在規定期限屆滿前,以書面形式向海關提出延期申請。申請延期時需對“正當理由”作出說明,延期不得超過10個工作日。
五、審核收到的相關反饋資料,確定下一步的措施。
【海關提醒】——海關會根據實際審核情況,要求納稅義務人或代理人提供有關成交的書面情況說明(如提供價格偏低的理由、價格構成情況、交易各方作用),《中華人民共和國海關進出口貨物價格補充申報單》,合同、協議或者訂單,業務函電,廠商發票,運費發票,保險單,結付匯憑證,貨物說明書等資料。上述資料并非需要全部提供,以實際《價格質疑通知書》為準。
【小貼士】——如果相關資料可以消除海關對申報價格的疑問,可以證明其價格的真實性、準確性,則海關會接受申報,以成交價格為基礎確定完稅價格。 了解更多,點擊進入

六、出《海關價格質疑通知書》后,海關一般會有哪些審核結果? 了解更多,點擊進入
答:通常情況下,海關價格質疑后,可能出現以下幾種情形及結果:
1. 經審查確定申報價格符合成交價格定義、條件的,以成交價格為基礎確定完稅價格。
2. 對成交價格進行調整(加項或減項)后確定完稅價格。
3. 按照成交價格方法以外的估價方法確定完稅價格。
七、收到《價格質疑通知書》后,哪些情況下會被海關使用成交價格法以外的方法估價?
答:在以下三種情況下,海關不接受申報價格,使用除成交價格法以外的估價方法估價: 了解更多,點擊進入
1. 納稅義務人或其代理人在海關規定的期限內,未能提供進一步說明。自收到《價格質疑通知書》起5個工作日內及申請延期但延期時間屆滿后,納稅義務人無法提供正當理由或無法提供相關資料的,海關將不接受其申報價格。
2. 納稅義務人或者其代理人在規定期限內提供有關資料、證據后,海關經審核仍然有理由懷疑申報價格的真實性、準確性。例如,納稅義務人提供的與成交價格達成有關的交易資料不全面,使海關無法確定價格是否受其他因素影響。
3. 納稅義務人或者其代理人在規定期限內提供有關資料、證據后,海關經審核仍然有理由認為買賣雙方之間的特殊關系影響成交價格。比如納稅義務人或其代理人所提供的資料,不能證明特殊關系方之間的利潤水平符合該行業慣例的,不能證明特殊關系方之間的轉讓定價符合獨立交易原則。 了解更多,點擊進入
瑞獅國際網站更多查詢: 更多查詢,點擊進入
美國公司資料查詢及各各州官方網址大全 了解更多,點擊進入 | |||||
| 紐約州(New York) | 特拉華州(Delaware) | 加利福尼亞州(California) | 田納西州(Tennessee) | 克薩斯州(Texas) | 佛羅里達州(Florida) |
| 馬利蘭州(Maryland) | 麻薩諸塞州(Massachusetts) | 新澤西州(New Jersey) | 華盛頓州(Washington) | 康州(Connecticut) | 夏威夷州(Hawaii) |
| 密歇根州(Michigan) | 亞利桑那州(Arizona) | 密蘇里州(Missouri) | 內華達州(Nevade) | 明尼蘇達州(Minnesota) | 賓夕法尼亞州(Pennsylvania) |
| 威斯康辛州(Wisconsia) | 俄勒岡州(Oregon) | 伊利諾州(Illinois) | 臺灣線(Taiwan) | 越南線(Vietnam) | 美國關稅查詢 |


2025-07
出國展覽品進出境報關出國展覽品進出境報關一、申報。為舉辦出國展覽(銷)會而籌集的展品出口時,組織出國展覽(銷)的單位持下列單證向出境地海關申報:(1)歸口審批部門的批件;(2)展品清單一式二份;(3)如由外貿、工貿公司主辦又屬實行許可證管理的商品,須提交出口貨物許可證;非外貿單位… [了解更多]
2025-07
截至2025年7月,車用尿素在符合法規和監管條件下可以出口,但需遵循嚴格的檢驗檢疫流程和配額管理制度。具體要點如下:? ?一、允許出口的政策依據??出口恢復確認?中國于2024年恢復車用尿素出口,此前因2021年10月實施出口管制及2023年11月暫停對韓出口引發供應緊張,但20… [了解更多]
2025-09
貨已進港放行,為什么還會被海關上鎖? 貨柜進港后,被海關上鎖了怎么辦? 貨柜進港后完成報關后,退單,換柜該怎么操作? 貨柜進港后怎么做能快速放行?… [了解更多]